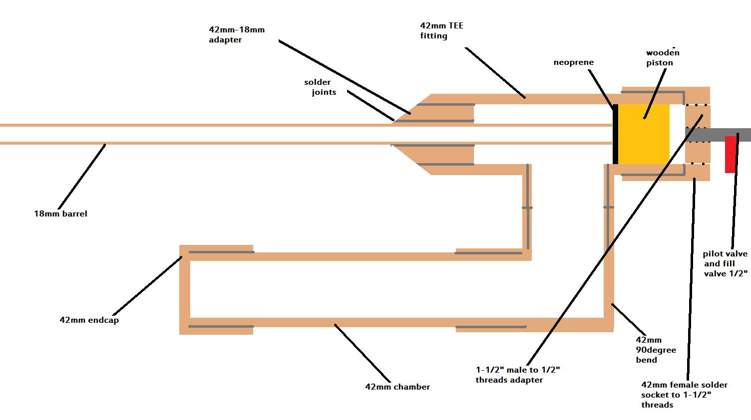
Im currently working on a rifle sized spudgun with a nice big expansion chamber(1 1/2 foot to 2 foot) and a shoretr barrel(like 3 foot) but the only problem i can think of is loss of pressure....number 3.....
i want it to be like a shotty type gun but idk what to do do improve on the(REALLY) rough design.....
1-expansion chamber
2-4 to 2 inck bell reducer
3-2 90 degree elbows,interlocking kind
4-male adaptor for different sized barrels
so am i gonna lose pressure or not?
pressure loss
You won't "lose pressure" but you should use a standard coupler and reducer bushing instead of that bell reducer. Also mount your BBQ ignitor and associated spark gap hardware with as few holes in the chamber as possible and through 2 layers of PVC (through a coupler and chamber) when you do.
This is a pretty standard configuration of an over and under combustion.
Also if you are shooting spuds, 1.5" is a better diameter and 2".
This is a pretty standard configuration of an over and under combustion.
Also if you are shooting spuds, 1.5" is a better diameter and 2".
starman, its pneumatic






