"In the world of spuds today"
- jackssmirkingrevenge
- Five Star General

- Posts: 26216
- Joined: Thu Mar 15, 2007 11:28 pm
- Has thanked: 576 times
- Been thanked: 347 times
Eeeeeeenteresing... finally your signature makes sense 
I have to say that on this side of the Atlantic, my eyes are being opened to the possibilities offered by electronic controls...
I have to say that on this side of the Atlantic, my eyes are being opened to the possibilities offered by electronic controls...
hectmarr wrote:You have to make many weapons, because this field is long and short life
- pneumaticcannons
- Specialist 3

- Posts: 392
- Joined: Sat Oct 30, 2010 9:45 am
- Location: shite country in asia
- Contact:
YES, Jack, join us
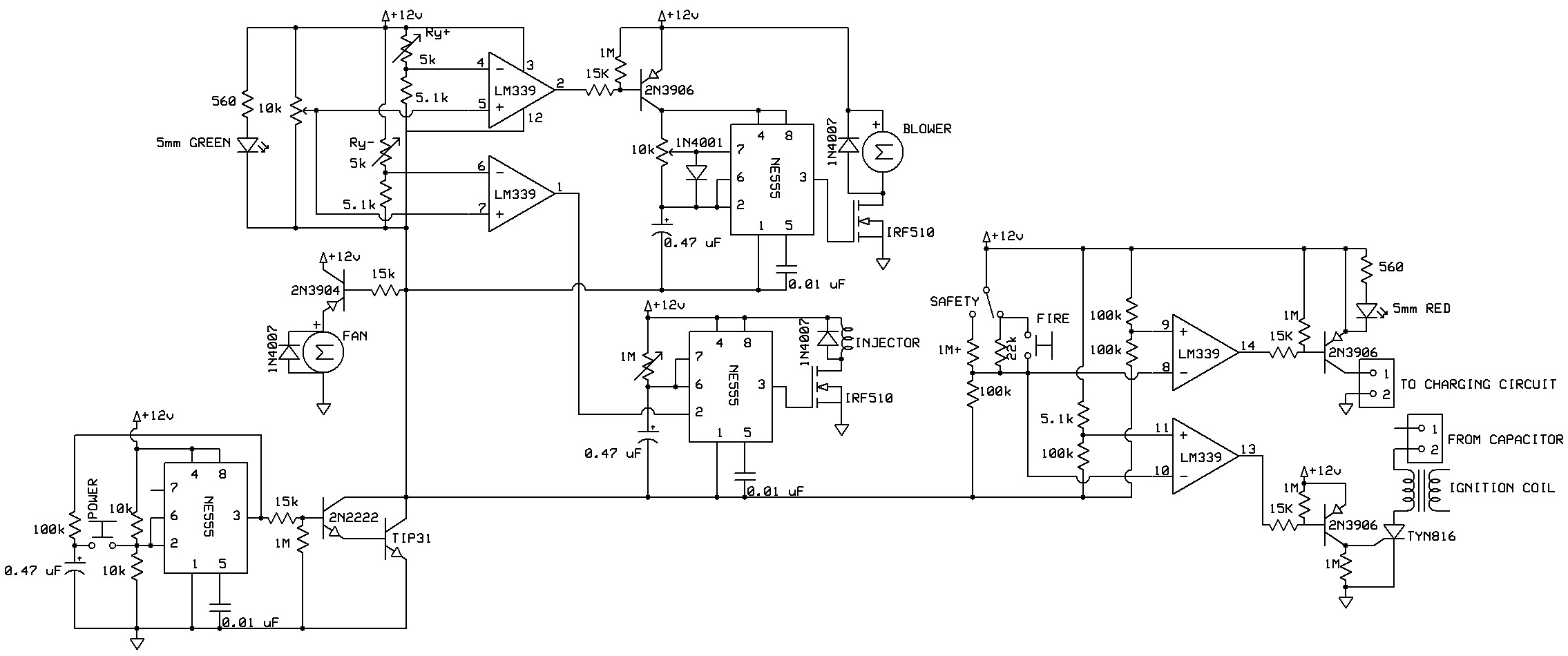
And very nice mark. May I ask why you didn't choose to go with a micro controller? But it's very cool that you're willing to design you're own analog circuit when there are lazy fecks like me around
And very nice mark. May I ask why you didn't choose to go with a micro controller? But it's very cool that you're willing to design you're own analog circuit when there are lazy fecks like me around
ramicaza <- My Youtube Channel
- jackssmirkingrevenge
- Five Star General

- Posts: 26216
- Joined: Thu Mar 15, 2007 11:28 pm
- Has thanked: 576 times
- Been thanked: 347 times
Looks like the treasure chest from the "Dag for a day" episode of angry beaversmark.f wrote:I've highlighted the source of most of the added complexity...
*aaaahhhhhhhh*
hehe
hectmarr wrote:You have to make many weapons, because this field is long and short life
- POLAND_SPUD
- Captain

- Posts: 5402
- Joined: Sat Oct 13, 2007 4:43 pm
- Been thanked: 1 time
I am with pneumaticcannons on this - Why didn't you use a uController ?
ohh and speaking of electronics - I am thinking on doing some tests on a new iginition system
ohh and speaking of electronics - I am thinking on doing some tests on a new iginition system
Children are the future
unless we stop them now
unless we stop them now
- jackssmirkingrevenge
- Five Star General

- Posts: 26216
- Joined: Thu Mar 15, 2007 11:28 pm
- Has thanked: 576 times
- Been thanked: 347 times
... for the POLSKA_HYBRIDA we haven't seen yet? ;PPOLAND_SPUD wrote:I am thinking on doing some tests on a new iginition system
hectmarr wrote:You have to make many weapons, because this field is long and short life
- POLAND_SPUD
- Captain

- Posts: 5402
- Joined: Sat Oct 13, 2007 4:43 pm
- Been thanked: 1 time
Well yeah I might get back to spudding
Children are the future
unless we stop them now
unless we stop them now
- mark.f
- Sergeant Major 4


- Posts: 3640
- Joined: Sat May 06, 2006 11:18 am
- Location: The Big Steezy
- Has thanked: 58 times
- Been thanked: 62 times
- Contact:
It's just what I like to do. I still have an arduino micro I could use, but I enjoy fooling around with analog circuits.POLAND_SPUD wrote:I am with pneumaticcannons on this - Why didn't you use a uController ?
What kind of ignition system?POLAND_SPUD wrote:ohh and speaking of electronics - I am thinking on doing some tests on a new iginition system
- POLAND_SPUD
- Captain

- Posts: 5402
- Joined: Sat Oct 13, 2007 4:43 pm
- Been thanked: 1 time
One based on NIchrome wire, but the difference is that I want to see if I could make it work in less than 100ms or so and for hybrids.What kind of ignition system?
Children are the future
unless we stop them now
unless we stop them now
- Gun Freak
- Lieutenant 5

- Posts: 4971
- Joined: Mon Jan 25, 2010 4:38 pm
- Location: Florida
- Been thanked: 8 times
During a college visit yesterday I stumbled upon these rigs and had to ask the guy what the heck they were.
Long story short, it's a stainless steel pipe that is fed metered air and fuel via computer-controlled solenoid valves and undergoes DDT at a rate of 20 Hz. I said to the guy "now THAT'S a golf ball cannon!!!"



Long story short, it's a stainless steel pipe that is fed metered air and fuel via computer-controlled solenoid valves and undergoes DDT at a rate of 20 Hz. I said to the guy "now THAT'S a golf ball cannon!!!"



OG Anti-Hybrid
One man's trash is a true Spudder's treasure!
Golf Ball Cannon "Superna" ■ M16 BBMG ■ Pengun ■ Hammer Valve Airsoft Sniper ■ High Pressure .22 Coax
Holy Shat!
One man's trash is a true Spudder's treasure!
Golf Ball Cannon "Superna" ■ M16 BBMG ■ Pengun ■ Hammer Valve Airsoft Sniper ■ High Pressure .22 Coax
Holy Shat!
- jackssmirkingrevenge
- Five Star General

- Posts: 26216
- Joined: Thu Mar 15, 2007 11:28 pm
- Has thanked: 576 times
- Been thanked: 347 times
At which point your name was added to some sort of watch listGun Freak wrote:I said to the guy "now THAT'S a golf ball cannon!!!"
Impressive setup, are they using oxy/acetylene?
gooble gobblepneumaticcannons wrote:YES, Jack, join us
hectmarr wrote:You have to make many weapons, because this field is long and short life
- Gun Freak
- Lieutenant 5

- Posts: 4971
- Joined: Mon Jan 25, 2010 4:38 pm
- Location: Florida
- Been thanked: 8 times
No, at which point he proceeded to say they tested it with a nerf pocket vortexjackssmirkingrevenge wrote:At which point your name was added to some sort of watch listGun Freak wrote:I said to the guy "now THAT'S a golf ball cannon!!!"
I of course asked where the hole in the wall was... Must've been hiding behind the 10 ft jet turbine...
It was currently being tested with a shop compressor... ~100 psi. I found it hard to believe they weren't using a scuba tank yet, but he said they were upgrading soon. And yes I believe the gas was acetylene.
OG Anti-Hybrid
One man's trash is a true Spudder's treasure!
Golf Ball Cannon "Superna" ■ M16 BBMG ■ Pengun ■ Hammer Valve Airsoft Sniper ■ High Pressure .22 Coax
Holy Shat!
One man's trash is a true Spudder's treasure!
Golf Ball Cannon "Superna" ■ M16 BBMG ■ Pengun ■ Hammer Valve Airsoft Sniper ■ High Pressure .22 Coax
Holy Shat!
- jackssmirkingrevenge
- Five Star General

- Posts: 26216
- Joined: Thu Mar 15, 2007 11:28 pm
- Has thanked: 576 times
- Been thanked: 347 times
It was probably shredded before it even left the barrelGun Freak wrote:No, at which point he proceeded to say they tested it with a nerf pocket vortex
hectmarr wrote:You have to make many weapons, because this field is long and short life
